单片机日志
  • 首页
  • 单片机设计
    • 51单片机
    • 32单片机
    • 定制
  • 单片机软件
  • 单片机教学
    • 原理图教学
    • 小车调试教学
    • 散件焊接教学
    • 流程图绘制教学
    • 程序下载教学
    • 程序框架教学
    • 答辩PPT教学
    • 设计说明书教学
  • 单片机问答
  • 模型专区
  • 定制服务
登录

单片机教学

设计说明书教学答辩PPT教学程序框架教学程序下载教学流程图绘制教学散件焊接教学小车调试教学原理图教学
发布日期更新日期评论数量随机展示热度排行
【mcugc】PM2.5粉尘浓度检测模块GP2Y10
单片机教学原理图教学

【mcugc】PM2.5粉尘浓度检测模块GP2Y10

一、实物图 二、原理图 编号 名称 功能 1 L-VCC LED灯正极 2 L-GND LE...
9 月前 0 0 25 免费
【mcugc】模数转换ADC0832
单片机教学原理图教学

【mcugc】模数转换ADC0832

一、实物图 二、原理图   编号 名称 功能 1 CS 片选使能,低电平芯片使能。...
9 月前 0 0 29 免费
【mcugc】数据存储模块-AT24C02
单片机教学原理图教学

【mcugc】数据存储模块-AT24C02

一、实物图 二、原理图 编号 名称 功能 1 A0 地址输入。A2、A1和A0是器件地址输入...
9 月前 0 0 15 免费
【mcugc】时钟模块DS1302
单片机教学原理图教学

【mcugc】时钟模块DS1302

一、实物图 二、原理图 编号 名称 功能 1 VCC2 双供电配置中的主电源供应引脚。DS1...
9 月前 0 0 25 免费
【mcugc】温湿度传感器DHT11
单片机教学原理图教学

【mcugc】温湿度传感器DHT11

一、实物图 二、原理图 为什么接上拉电阻: 因为DHT11的数据口是漏极开路,如果不接上拉电...
9 月前 0 1 56 免费
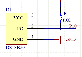
【mcugc】温度传感器DS18B20
单片机教学原理图教学

【mcugc】温度传感器DS18B20

1、实物图 2、原理图 VCC:外接供电电源输入端。 DQ: 数字信号输入/输出端。 GND...
9 月前 0 0 48 免费
【mcugc】继电器(型号:SRD-05VDC-SL-C)
单片机教学原理图教学

【mcugc】继电器(型号:SRD-05VDC-SL-C)

1、实物图(型号:SRD-05VDC-SL-C) 2、原理图 3、内部构造(铁芯、线圈、衔铁...
9 月前 0 0 60 免费
【mcugc】矩阵键盘
单片机教学原理图教学

【mcugc】矩阵键盘

1、实物图 2、原理图 3、基本原理 使用8个I/O口来进行16个按键的控制读取,用4条I/...
9 月前 0 0 14 免费
【mcugc】独立按键
单片机教学原理图教学

【mcugc】独立按键

  1、实物图 2、原理图 3、基本原理 独立按键有四个引脚,两个边角相通,所以在...
9 月前 0 1 42 免费
【mcugc】声光报警
单片机教学原理图教学

【mcugc】声光报警

1、实物图 2、原理图 3、蜂鸣器介绍 蜂鸣器分为有缘蜂鸣器和无缘蜂鸣器,这里的“源”不是指...
9 月前 0 1 53 免费
7/8 上一页345678下一页
单片机日志

本店提供服务包括: 1、STC89C52仿真、实物定制; 2、STC12C5A60S2实物定制; 3、STM32仿真、实物定制(包括WIFI联网,4G,蓝牙等); 4、AT89C51课程设计定制; 5、开题报告定制; 6、设计说明书定制; 7、答辩PPT定制; 8、文章降重。

微信客服
QQ客服
咨询实物

Copyright © 2021 单片机日志 - All rights reserved皖ICP备2025100749号-1皖公网安备34162302003382号

  • 首页
  • 设计
  • 教学
  • 我的
  • 顶部
32单片机 51单片机 单片机专区 单片机教学 单片机设计 单片机软件 原理图教学 定制 定制服务 模型专区 流程图绘制教学 程序下载教学 程序框架教学 设计说明书教学