单片机日志
  • 首页
  • 单片机设计
    • 51单片机
    • 32单片机
    • 定制
  • 单片机软件
  • 单片机教学
    • 原理图教学
    • 小车调试教学
    • 散件焊接教学
    • 流程图绘制教学
    • 程序下载教学
    • 程序框架教学
    • 答辩PPT教学
    • 设计说明书教学
  • 单片机问答
  • 模型专区
  • 定制服务
登录

单片机教学

设计说明书教学答辩PPT教学程序框架教学程序下载教学流程图绘制教学散件焊接教学小车调试教学原理图教学
发布日期更新日期评论数量随机展示热度排行
【mcugc】称重模块-HX711
单片机教学原理图教学

【mcugc】称重模块-HX711

一、实物图 二、原理图   编号 名称 功能 1 GND 电源地 2 DT 数据输...
9 月前 0 0 45 免费
【mcugc】四相五线步进电机(型号:28BYJ-48-5V)
单片机教学原理图教学

【mcugc】四相五线步进电机(型号:28BYJ-48-5V)

一、实物图(四相五线步进电机,型号:28BYJ-48-5V) 二、原理图   编号...
9 月前 0 0 25 免费
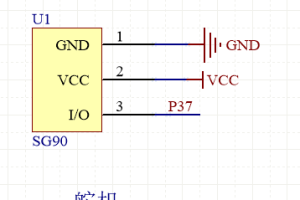
【mcugc】舵机-SG90
单片机教学原理图教学

【mcugc】舵机-SG90

一、实物图(SG90) 二、原理图 编号 名称 功能 1 GND 电源地(棕色线) 2 VC...
9 月前 0 0 21 免费
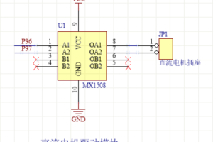
【mcugc】直流电机-MX1508驱动模块
单片机教学原理图教学

【mcugc】直流电机-MX1508驱动模块

  一、实物图(型号:MX1508) 二、原理图 编号 名称 功能 1 A1 1通...
9 月前 0 0 50 免费
【mcugc】PWM(呼吸灯、调节灯亮度)
单片机教学原理图教学

【mcugc】PWM(呼吸灯、调节灯亮度)

一、简介 PWM,脉冲宽度调制,是英文“Pulse Width Modulation”的缩写...
9 月前 0 0 13 免费
【mcugc】外部中断
单片机教学原理图教学

【mcugc】外部中断

一、中断系统 中断系统是为使CPU具有对外界紧急事件的实时处理能力而设置的。 当中央处理机C...
9 月前 0 0 17 免费
【mcugc】超声波测距模块HC-SR04
单片机教学原理图教学

【mcugc】超声波测距模块HC-SR04

一、实物图 二、原理图 编号 名称 功能 1 VCC 电源正 2 TRIG 触发控制信号输入...
9 月前 0 0 28 免费
【mcugc】定时器/计数器
单片机教学原理图教学

【mcugc】定时器/计数器

一、简介 定时器实际上就是Soc当中的一个内部外设。定时器常与计数器扯到一起,计数器也是So...
9 月前 0 0 26 免费
【mcugc】keil5 C语言程序框架讲解
单片机教学程序框架教学

【mcugc】keil5 C语言程序框架讲解

视频放大后不清晰,可将鼠标放在视频上,右上角出现“去bilibili观看”进行点击,转到B站...
9 月前 0 0 40
【mcugc】MQ系列气体传感器
单片机教学原理图教学

【mcugc】MQ系列气体传感器

一、实物图 二、原理图 编号 名称 功能 1 VCC 电源正 2 GND 电源地 3 DO ...
9 月前 0 0 20 免费
6/8 上一页345678下一页
单片机日志

本店提供服务包括: 1、STC89C52仿真、实物定制; 2、STC12C5A60S2实物定制; 3、STM32仿真、实物定制(包括WIFI联网,4G,蓝牙等); 4、AT89C51课程设计定制; 5、开题报告定制; 6、设计说明书定制; 7、答辩PPT定制; 8、文章降重。

微信客服
QQ客服
咨询实物

Copyright © 2021 单片机日志 - All rights reserved皖ICP备2025100749号-1皖公网安备34162302003382号

  • 首页
  • 设计
  • 教学
  • 我的
  • 顶部
32单片机 51单片机 单片机专区 单片机教学 单片机设计 单片机软件 原理图教学 定制 定制服务 模型专区 流程图绘制教学 程序下载教学 程序框架教学 设计说明书教学